1
Teaching Ability Competition
熟读比赛方案
如果要弄清楚一份教案的结构如何,要写什么内容,不论你是教坛老手,还是新入职的教师;不管你是团队的主持人,还是团队成员,对于去年的教学能力比赛,《2022年全国职业院校技能大赛教学能力比赛方案》(以下简称《比赛方案》)一定要反复研读,团队共同讨论。今年各省各校一般都是在去年的基础上进行,也就是说都是参照去年《比赛方案》做好比赛各项工作的。因此,在进行教案写作之前要弄清楚要写什么,就要反复研读这份《比赛方案》。
在《比赛方案》中有这样几段文字,对教案的学时数、结构、内容提出了要求。



2
Teaching Ability Competition
比赛方案对教案的要求
根据《比赛方案》对教案的学时数、结构、内容提出的要求,不难得到以下信息。
01
学时要求
根据《比赛方案》要求,原则上每份教案的教学内容不超过2学时,实践性教学环节的教学内容可以不超过4学时。也就是说,公共课的12学时的教案最多12份,建议6份,每份2个学时。专业课的16学时教案,专业课程一组建议2学时一份,共8份,专业课程二组建议2-4学时一份,也就是4-8份,具体情况根据团队参赛的内容进行确定,小编建议不要1个学时一份教案。
当然,不排除有的省份或者学校,出于某种原因,不完全依据这份《比赛方案》组织比赛,如《比赛方案》中要求专业课需提交16学时的教案,有的学校在进行校赛时,只要交4个学时或6学时的教案等等。这种情况,建议老师们根据学校或省里的实际情况来准备教案。
02
基本要素
用于比赛的教案,虽然要求采用平常教学教案,但我们都明白,毕竟是比赛,平常的教案还是得“深加工”或者“重做”才能用。
教案应包括授课信息、任务目标、学情分析、活动安排、课后反思等教学基本要素。
除了这些基本要素,建议可以适当增加教学资源、教学手段、教学方法、教学策略、教学实效、教学评价、教学亮点、反思改进等内容。
03
设计要求
对教案设计的要求主要是设计合理、重点突出、前后衔接、规范完整、详略得当,体现具体的教学内容、教学活动及安排,能够有效指导教学活动的实施,课后对授课实效、存在不足、改进设想进行客观深入反思。
3
Teaching Ability Competition
教案基本架构
上面说了那么多,教案到底要怎么样去设计呢?一份教案包括哪些部分?小编就个人经验分享给大家。
小编认为比赛的教案至少要包括以下几个部分。
01
封面
封面就是教案装订的第一页,除了起着美化和保护内页的作用。因此,一般教案的封面包括比赛作品的名称、学时、课程名称、专业名称、参赛组别和日期等基本内容,也可以对封面进行简单的装饰。

02
目录
《比赛方案》中对每件参赛作品的教案提出要求,全部教案按序逐一标明序号,合并为一个文件提交。因此,为了阅读者(评委或自己团队人员等)查阅方便,需要编制一个目录。在编制目录时,注意以下几点。一是在编制目录时,建议采用“引用”中的“自动目录”功能,根据教案自动创建目录。这需要事先对教案进行排版,并设置好相应的标题样式,自动创建的目录的好处这里不再描述。二是在编制的目录中,标明课堂实录的位置。也就是说,课堂实录视频录的哪个教学任务(单元),就在相应的任务上标注,方便评委在看课堂实录的时候查阅对应的教案内容。三是目录中要包括对应内容的页码。

03
说明
教案说明这里特指方便阅读者浏览教案时要注意的信息,或是对教案中特殊内容、符号加以说明。教案说明根据各个团队作品实际情况确定是否编制。
04
正文
一般来说,目录后面紧跟着就是教案的正文,也就是我们通常说的教案。按要求排版,按序合并成一个文档。
05
封底
教案封底是指教案装订后添加的最后一页,主要起着保护作用,一般是空白页,建议装订纸质版教案时增加这一页,电子版教案无需这一页。
4
Teaching Ability Competition
教案内容
上面小编提到教案应包括的内容,主要有授课信息、任务目标、学情分析、活动安排、课后反思等教学基本要素。建议可以适当增加教学资源、教学手段、教学方法、教学策略、教学实效、教学评价、教学亮点、反思改进等内容。
小编将教案的内容进行整理,归纳成以下几个部分。
01
授课信息
授课信息包括教学任务(单元)名称、专业名称、课程名称、授课学时、授课对象、授课场所、授课时间等。
02
教学分析
小编认为把教学任务、教学内容、学情分析、教学目标、教学重难点等内容放在一起,形成教案中的教学分析部分。
03
教学策略
教学策略是教师在教学过程中为达成教学目标而采取的一系列教学方式和行为。教师可根据课程特点、题材及学情,选择不同的教学方法、形式和媒体等。因此,这部分包括教学理念、教学方法、信息化技术、教学资源、教学环境,以及采用的策略。
04
教学过程设计
这部分主要是指对单元教学任务进行设计,阐明设计思路、教学活动等,建议用思维导图呈现。也有老师将这部分内容放在教学策略中。
05
教学实施过程
这部分内容是教案中的主体内容,占据教案的大部分版面,将教学的实施过程一一写明。一般包括课前、课中和课后环节,每个环节包括教学内容、教师活动、学生活动、设计意图,也有老师增加每个环节使用的教学资源、教学方法等内容。
06
教学评价
教学评价是每次课不可或缺的内容,在教学评价中需要说明本次课的评价方法、评价手段、评价标准和教学效果等。
07
教学特色创新
教学特色创新这部分内容的提炼,对大多数老师来说,是一个比较难把握的部分,写的是不是特色?是不是创新?小编建议可以总结、提炼本次课在课程思政、素养教育、重点突出、难点突破等方面的改革与创新。在引导学生树立正确的理想信念、正确的思维方法、培育正确的劳动观念、增强学生职业荣誉感方面有没有特色或者创新;在教学与实训模式方面有没有特色或创新;在更新专业知识、实践技能、信息技术应用和教研科研方面有没有特色或创新;教学是否具有较大借鉴和推广价值。
08
反思改进措施
每次教学任务实施后,应充分反思在教学理念、教学设计、教学实施、教学评价过程中形成的经验与存在的不足,总结在课程思政、素养教育、重点突出、难点突破等方面的是否存在问题。有没有做到设计理念、教学实施与育人成效的有机统一。除了反思存在的不足,还要针对不足提出改进措施。
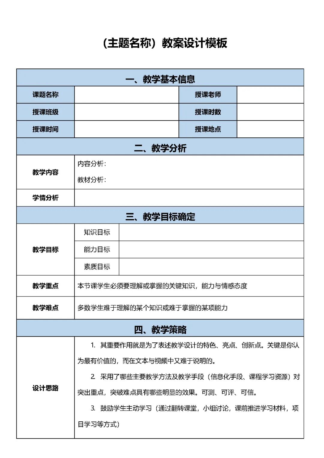
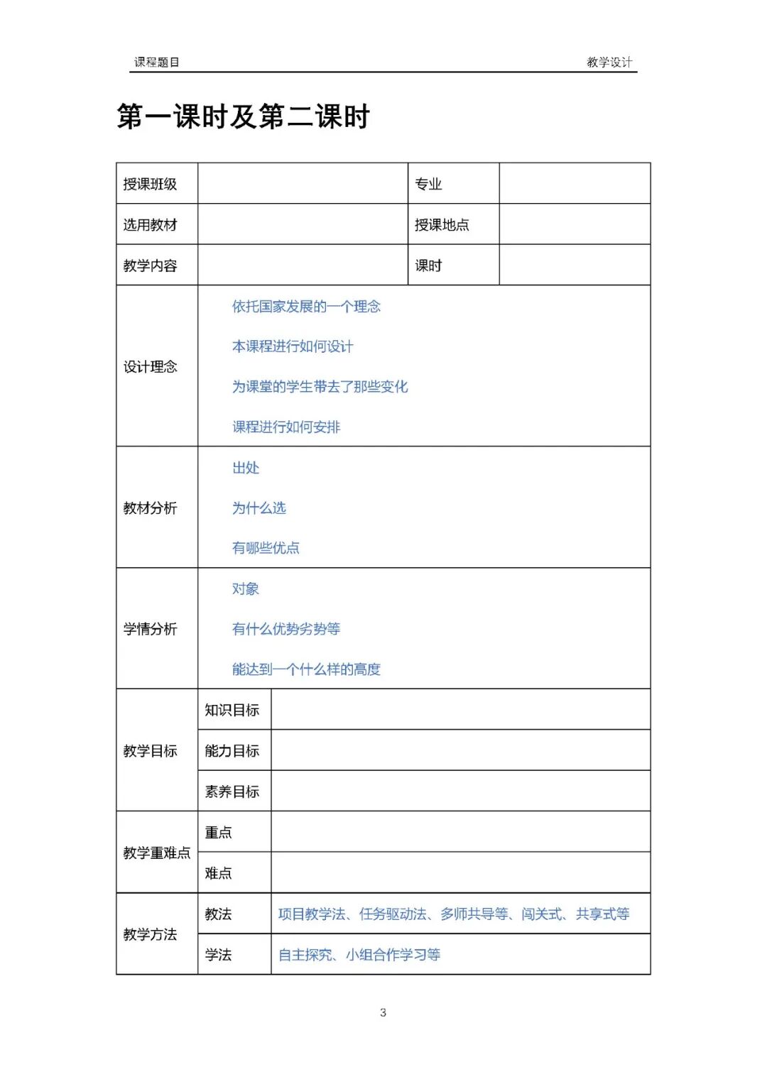
教案模版截图如下:
教案模板1





教案模板2








单课时教学设计模板:











